050 211 0752

Brandveiligheid van houten gevels

Hout is duurzaam, maar is het ook veilig tegen brand? Niet alle houtsoorten voldoen aan de brandveiligheidseisen van het Bouwbesluit 2012.

Brandklassen

De brandklasse van een gevel geeft aan hoe snel deze vlam vat en brand zich verspreidt. Het wordt beoordeeld volgens de NEN-EN 13501-1 norm. Er zijn zeven brandklassen voor nieuwbouw, waarvan de meeste houten gevels in klasse D vallen. Bij hoge gebouwen gelden strengere eisen, zoals brandklasse B voor de onderste 2,5 meter van de gevel.

Weerstand tegen BrandDoorslag en BrandOverslag (WBDBO)

Het Bouwbesluit stelt eisen aan de WBDBO tussen brandcompartimenten. Dit resulteert in een bepaalde brandwerendheid, afhankelijk van NEN 6068. De meeste gevels moeten voldoen aan brandklasse B (nieuwbouw) of brandvoortplantingsklasse 2 (bestaande bouw).

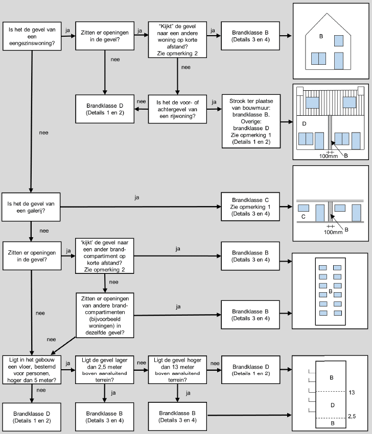
Uitzonderingen voor Nieuwbouw

Hoewel de meeste nieuwbouwgevels aan brandklasse B moeten voldoen, zijn er uitzonderingen, afhankelijk van een schema in de SKH-Publicatie ‘Brandklasse houten gevelbekleding’.

Brandklasse van Samengestelde Constructie

De brandklasse geldt voor de gehele samengestelde constructie, niet alleen voor het materiaal zelf. Dit betekent dat de isolatie en andere componenten invloed kunnen hebben op de totale brandklasse.

Open Buitenblad en Brandklasse

Een open buitenblad kan de brandklasse beïnvloeden. In sommige gevallen is een brandrapport nodig. Isolatiemateriaal moet aan brandklasse A2 voldoen.

Verbeteren van de Brandklasse van Hout

Houten gevels kunnen worden behandeld met brandvertragende materialen om hun brandklasse te verbeteren, maar de keuze hangt af van de toepassing en het onderhoudsplan.

Schema voor nieuwbouw
In veel gevallen moet bij nieuwbouw een gevel dus aan brandklasse B voldoen. Maar hier zijn wel uitzonderingen op. Zie hier onder schema zoals aangegeven op brandveilig.com

Waar ben je naar op zoek?